Electrical Outlet Types Around the World: A Practical Guide for Buyers and Exporters

This article focuses on the practical application of global power outlet types in the contexts of procurement, export, and market adaptation. It assists buyers, importers, and distributors in quickly identifying the specific plug systems, grounding requirements, and voltage/frequency variations of different regions, as well as determining when to select market-specific versions versus configurations shared across multiple markets.

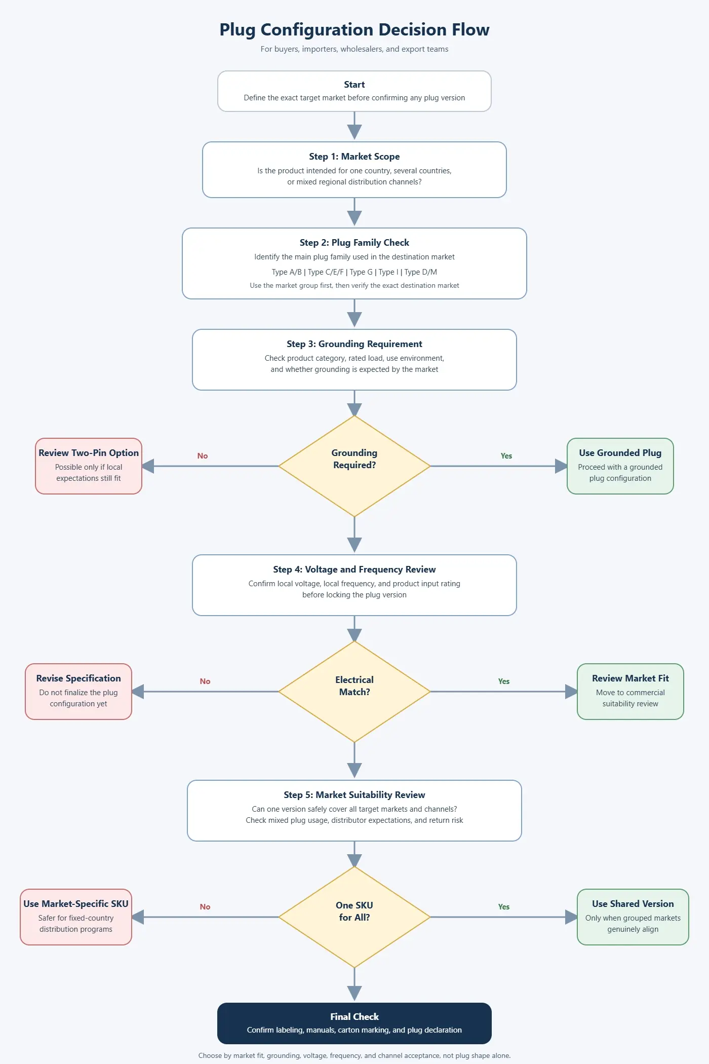
Choosing the right plug and outlet configuration for an export market is not as simple as matching plug shape. Different countries use different electrical outlet types, grounding systems, voltages, and frequencies, and those differences affect sourcing, labeling, packaging, and after-sales risk.

This guide is written for buyers, importers, wholesalers, and export teams that need a practical view of plug types worldwide before confirming product specifications or placing orders. It explains where major plug families appear and how regional variation can affect SKU planning for cross-border sales.

Electrical outlet types around the world overview

Why Global Plug Differences Matter in B2B Sourcing

How outlet mismatch creates product return, compliance, and packaging risks

Many sourcing problems begin before goods leave the factory. A product may be electrically functional yet still be unsuitable for the destination market if its plug format, grounding arrangement, or rated power setup does not match local requirements. In B2B trade, that mismatch can lead to returns, relabeling, repacking, or delays in customs clearance and channel approval.

Why buyers, importers, and wholesalers need a market-by-market view instead of a generic plug chart

A generic chart of plug types worldwide is useful for orientation, but it is rarely enough for commercial decisions. Buyers need to confirm not only plug fit, but also voltage, frequency, grounding, labeling, and certification scope for each target market. A market-by-market view helps importers decide whether one SKU can serve multiple destinations, where a dedicated plug version is required, and how mixed plug usage may affect stocking and after-sales planning.

The Fastest Way to Understand Electrical Outlet Types Worldwide

The main plug families used across major commercial markets

The fastest way to understand plug types worldwide is to group them by the main families buyers encounter in trade: Type A/B in North America, Type C/E/F across much of Europe, Type G in the UK and related markets, Type I in Australia, New Zealand, and China, and Type D/M in parts of South Asia and some legacy or higher-current applications. This is usually more practical than memorizing a long country list, because sourcing decisions are often made by region or destination market group.

How plug shape, grounding, voltage, and frequency work together

Plug shape shows physical compatibility, but buyers also need to confirm grounding, local voltage, and frequency. A two-pin plug and a grounded three-pin plug may serve different product categories even where markets appear similar.

Why “same plug shape” does not always mean “same market requirement”

Similar-looking plugs do not always mean the same market requirement. Some markets share a plug family but differ in accepted variants, labeling expectations, or approval requirements. Europe is a clear example, so outlet types should be assessed by target market rather than appearance alone. For buyers comparing a broad international framework with a UK-specific socket system, our IEC 60884 vs BS1363 comparison explains where standard logic begins to diverge.

Global plug family comparison

Regional Breakdown of Plug Types Worldwide

North America: Type A and Type B

In the United States, Canada, and nearby commercial markets, buyers usually begin with Type A and Type B. Type A is an ungrounded two-pin format, while Type B adds a grounding pin and is more relevant for many powered appliances and equipment categories. For sourcing teams, the key issue is not only identifying the plug family, but also confirming whether a grounded version is required and whether the product matches local voltage and frequency conditions.

Continental Europe: Type C, E, and F

Continental Europe should not be treated as one single plug market. Type C is widely used for lower-power and double-insulated products, while Type E and Type F are common in many mainstream commercial applications. Buyers often simplify Europe into one SKU too early, then run into differences in socket compatibility, grounding expectations, or destination-market requirements. For procurement teams, the practical task is to confirm the actual country mix rather than rely on a generic “EU plug” assumption.

United Kingdom and related markets: Type G

The UK and several related markets use Type G, a distinct grounded three-pin format. For buyers, this usually means planning a dedicated market version rather than treating it as part of a general Europe program. In commercial terms, Type G often requires its own plug configuration, packaging set, and product documentation. If the next step is checking ratings, shutter requirements, and product-level review points, move to our BS1363 wall socket specification guide.

Australia, New Zealand, and China: Type I

Type I is commonly associated with Australia, New Zealand, and China, which makes it important in Asia-Pacific export planning. The plug family looks similar across these markets, but buyers should avoid assuming complete interchangeability. Local approval expectations, labeling details, and channel requirements may still differ.

India and South Asia: Type C, D, and M

In India and parts of South Asia, buyers may encounter Type C, Type D, and Type M, depending on product category, power level, and market practice. This matters in sourcing because it affects whether a standard export model is sufficient or whether a heavier-duty or market-specific plug is more appropriate.

Selected Middle East, Africa, and Latin America markets: mixed-use patterns buyers should watch

Across parts of the Middle East, Africa, and Latin America, the main sourcing challenge is mixed usage. Some countries have one dominant plug family, while others support multiple common formats. For wholesalers and project buyers, country-level confirmation is often more useful than broad regional generalization because it directly affects SKU planning, carton marking, and after-sales support.

Regional outlet types by market

Table: Electrical Outlet Types by Region and Typical Market Use

Recommended columns: region, common countries, plug types, voltage, frequency, grounding, sourcing note

Region Common Countries Main Plug Types Typical Voltage Frequency Grounding Sourcing Note
North America United States, Canada, Mexico Type A, Type B 120-127V 60Hz Type B is commonly used for grounded products Confirm whether the product category requires a grounded version
Continental Europe Germany, France, Spain, Netherlands Type C, Type E, Type F 220-240V 50Hz Grounding is commonly expected for Type E/F products Do not assume one generic “EU plug” fits every market
United Kingdom & Type G Markets United Kingdom, Ireland, UAE Type G 220-240V 50Hz Grounded format Usually requires a dedicated market-specific SKU
Australia / New Zealand / China Australia, New Zealand, China Type I 220-240V 50Hz Grounding depends on plug version and product class Similar plug family, but approvals and labeling may still differ
India & South Asia India, Sri Lanka, Nepal Type C, Type D, Type M 220-240V 50Hz Type D/M is often used for grounded or heavier-duty applications Verify load requirements and use environment before selection
Mixed-Use Markets Parts of the Middle East, Africa, and Latin America Varies by country Varies Varies Varies Country-level confirmation is often necessary before quotation or production

For B2B use, a practical table should include region, representative countries, common plug types, typical voltage, frequency, expected grounding, and a short sourcing note. That note is useful when buyers need a warning about mixed plug usage, market-specific variants, or the need for a dedicated SKU.

How buyers should use the table for quotation, labeling, and SKU planning

Buyers can use the table as a screening tool during quotation and product review. It helps confirm whether one configuration can cover several markets or whether separate versions are safer for labeling, carton marking, manuals, and plug declarations.

How to Choose the Right Plug Configuration for Your Target Market

For OEM and private label orders

For OEM and private label projects, plug choice should be confirmed early, before tooling, packaging, and carton details are finalized. Buyers need to verify the destination market, expected plug family, voltage and frequency, grounding requirement, and any visible labeling tied to the final sales region. Late changes often create avoidable revision cost across artwork, manuals, and product markings.

For importers balancing inventory across multiple countries

Importers serving several countries must decide whether to simplify inventory or localize by market. In some cases, one configuration can cover multiple destinations. In others, a shared version creates channel friction, higher return risk, or distributor confusion. Plug selection should be reviewed against actual country mix, sales volume, and after-sales burden rather than purchasing convenience alone.

For wholesalers deciding between market-specific and universal-product strategies

Wholesalers often choose between dedicated market versions and broader product programs. A market-specific plug usually gives clearer positioning and fewer compatibility questions in fixed-country distribution. A broader strategy may reduce SKU count, but only where the target markets genuinely support it.

Choosing plug configuration by target market

Common Mistakes Buyers Make When Comparing Global Electrical Outlet Types

Confusing adapter compatibility with legal market suitability

A common sourcing mistake is assuming that physical connection is enough. An adapter may allow temporary use, but that does not make a product suitable for import, distribution, or retail sale in the target market.

Assuming Europe uses one single plug standard

Europe is often treated as one destination with one plug answer. In practice, several plug families are used across European markets, so a label such as “EU plug” is often too broad for precise B2B use.

Ignoring grounding and power-rating differences

Plug shape is only one part of the decision. Grounding requirements and product power rating can affect whether a configuration is appropriate for the product category and use environment.

Overlooking packaging, manual, and carton-marking updates

Even when plug selection is correct, packaging, manuals, and carton markings may still be wrong. That can create avoidable confusion for distributors, warehouse teams, and end customers.

When to Use a Market-Specific Plug vs a Universal Solution

Best fit for fixed-country distribution

A market-specific plug is usually the better choice when a product is intended for one country or a tightly defined sales region. It reduces compatibility questions, supports clearer product positioning, and makes packaging and documentation easier to align with the target market.

Best fit for multi-country B2B distribution

A broader configuration strategy may be worth considering when one product line is expected to serve several countries with similar commercial requirements. This can help reduce SKU complexity and improve inventory flexibility, but buyers should not confuse operational convenience with actual market suitability.

Cost, safety, and after-sales tradeoffs

The real decision is a balance between simplification and market fit. A broader strategy may reduce stock pressure, but a market-specific version often provides clearer compatibility and smoother after-sales support.

How This Connects to Outlet Standards and Compliance Requirements

When a buyer needs a quick plug-selection answer

This page helps buyers narrow the likely plug configuration for a target market and avoid common sourcing mistakes.

When a buyer should move to the full standard electrical outlet guide

A broader technical review is needed when the decision moves beyond plug shape into standards, certification scope, installation requirements, or detailed market compliance. At that stage, buyers should move to the full standard electrical outlet guide. For approval-side checks such as safety features, document consistency, and risk signals before shipment or distribution, see our electrical outlet safety standards guide. If the next question is whether one universal socket can replace a market-specific outlet in practice, the most direct comparison is universal socket vs standard outlet.

FAQ About Plug Types Worldwide for Importers and Buyers

What are the most common electrical outlet types around the world?

The most common electrical outlet types in international trade include Type A, Type B, Type C, Type E, Type F, Type G, Type I, Type D, and Type M. For buyers, the key issue is not only the plug name, but where it is commonly accepted and whether it matches the product’s grounding and power requirements.

Which plug types are used in Europe?

Europe does not use one single plug format. In many markets, buyers will encounter Type C, Type E, and Type F, depending on destination country and product category. For B2B sourcing, it is safer to confirm the exact target market than to specify a general “European plug.”

Can one product be sold in multiple markets with the same plug?

Sometimes, but only when the target markets share compatible plug acceptance, voltage, frequency, labeling, and channel requirements.

Is a plug adapter enough for wholesale distribution?

Usually not. An adapter may solve temporary physical connection, but it does not normally solve formal market suitability or long-term distribution requirements.

How should importers handle countries with mixed plug usage?

Importers should confirm which plug format is most accepted in the actual sales channel, customer segment, or project type. If usage patterns differ, separate SKUs may be the safer choice.

Conclusion

For export planning, the key is not to memorize every plug used worldwide, but to identify the right market fit and avoid specification mistakes. For a deeper review of standards, compatibility, and market requirements, continue to the standard electrical outlet guide. If you are evaluating a specific product program, you can also contact LIBAIK for plug configuration and market-matching support.